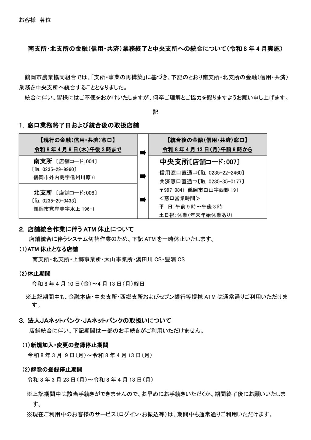
南支所・北支所の金融(信用・共済)業務終了と中央支所への統合について
あぐりセミナー 庄内産大豆でみそ造りに挑戦
JA鶴岡は2月18日、あぐりセミナーを鶴岡市農村センターで開き、市民ら50人が参加した。
さとみの漬物講座企業組合(山形市)理事長の新関さとみさんを講師に迎え、毎年大人気企画の「庄内産大豆でみそ造り講座」を行った。
庄内産大豆「里のほほえみ」と県産米「はえぬき」のみそ専用こうじを使い、約4㌔の「天然醸造の18割こうじみそ」造りを学んだ。
こうじと塩を混ぜ合わせ、煮た大豆と一緒にビニール袋に入れ、足で押しつぶし、表面が空気に触れないようにビニール袋をかけて完成させた。
新関さんは「米こうじが多いと減塩で自然な甘みの優しい味のみそになる。地元の食材でつくるみそをぜひ味わってほしい」と話した。
自然な温度の天然醸造で造るみそは、季節の温度変化で発酵され、7月中旬に完成する予定。
参加者は「とても楽しくみそ造りをすることができた。完成が待ち遠しい」と話した。
「JAの時間」では、金融部信用課の職員が「JAバンクアプリ」と「JAバンクアプリプラス」の仕組みや利点を紹介した。
こうじと塩を混ぜ合わせる参加者
一生懸命にみそを造る参加者
みそのでき具合を確認する先生
2025年度秋青果物精算報告会
JA鶴岡と西郷砂丘畑振興会は2月13日、秋野菜の生産・販売について総括する秋青果物精算報告会を旧西郷支所ホールで開き、生産者と市場関係者など140人が出席した。
秋野菜の主要品目となるミニトマト、サヤインゲン、長ネギ、赤カブ、サトイモ、抑制メロンの生育概況と販売経過などを報告した。
田中善明振興会会長は「鶴岡産の秋野菜は市場から高い評価をいただいている。異常気象で厳しい栽培環境ではあるが、品質の良いものを出荷できるように対策や管理の徹底をお願いしたい」とあいさつした。
ミニトマトは品質も良く、出荷数量は前年比115%、販売実績は同比109%で6億7900万円と過去最高の販売額となった。需要期安定出荷のために定植時期や品種構成、高温対策資材の活用などを確認した。
サヤインゲンは栽培面積の減少により、出荷数量・販売実績ともに前年比を下回った。生産者の作業省力化を図るため、バラ出荷を活用し安定した出荷数量の確保に努めた。
赤カブや長ネギ、サトイモ、抑制メロンについても栽培面積の減少や真夏の高温乾燥により、出荷数量の減少が見られた。
保科亙組合長は「昨年の販売高をさらに上回る良いシーズンとなった。この販売高を来年度以降も更新していけるよう役職員一同頑張るので、みなさんからもご協力をお願いしたい」と述べた。
あいさつする田中会長
あいさつする保科組合長
精算報告の説明を聞く生産者
第4回きらめきカレッジ 手作り茶わんでお茶を楽しむ
JA鶴岡は2月10日、鶴岡市農村センターで女性大学「きらめきカレッジ」第4回を開き、受講生6人が参加した。「和の心 お茶を楽しむひととき」をテーマに、お茶のたて方や茶席の作法を学んだ。
裏千家の五十嵐宗代さんからナガイモときな粉を使った簡単団子の作り方や茶のたて方などを学び、五十嵐さんがたてた薄茶を味わった。その後、第1回のカレッジで作った抹茶碗で各自が茶を点て、茶や菓子をゆっくりと味わった。
参加者は「自分の知らない世界を知れて、面白かった。ゆっくりとした時間で、心が和んだ」と話した。
「JAの時間」では、金融部信用課の加藤晃子係長が信用事業の「NISA制度」について紹介した。
10期生の卒業式も行われ、2年のカリキュラムを修了した受講生6人に保科亙組合長が修了証書を手渡した。
保科組合長は、あいさつで「2年間のカリキュラムを楽しんでいただけたことは、私たちにとっても大きな喜びであり、今後もJA鶴岡の事業にぜひ参加していただきたい。そして、JA鶴岡を身近で親しみを感じる存在として覚えていてほしい」と述べた。
卒業生は「自分の生活だけではなかなか体験できないことばかりで、毎回参加するのが楽しみだった。卒業するのがさみしい」と話した。
きらめきカレッジは、管内の20~50代の女性を対象に2年1期のカリキュラムでさまざまな分野の講座を仲間と楽しく学び、自分を磨くことを目的に2015年に開校した。
簡単和菓子作りました!
五十嵐先生㊧に茶道の基本を教えていただきました。
手作りの抹茶茶わんでお茶をたてる受講生
10期生の皆さん卒業おめでとうございます!
伝統食や家庭の味を持ち寄って味わう/女性部上郷支部
JA鶴岡女性部上郷支部は2月14日、上郷事業所で「いただきます」を開催した。女性部員や豊浦・上郷地区の女性住民22人が集まり、家庭料理や伝統料理20品を持ち寄った。
「いただきます」をテーマに、先人の知恵を学びながら地域の食文化や地元食材の良さを再発見することを目的とした催しで、今年で13回目を迎える。
会場には、そうめんあんかけ、揚げかた餅、さざえの炊き込みご飯など毎年多彩な料理が並び、参加者はビュッフェ形式で試食し、会話を弾ませ交流を深めた。
参加者からは「毎年たくさんの料理が並ぶので楽しみにしている」といった声が多く聞かれ、地域の食文化が大切に受け継がれていることがうかがえた。また、料理の作り方やコツを紹介したり、参加者同士で意見交換を行ったりする場面も見られた。
地元の食材を生かした料理を通じて、伝統が次の世代へと受け継がれ、地域の絆を再確認する機会となった。
自慢の一品が並んだ会場
女性部「生き活き塾」庄内産大豆でみそ造り
JA鶴岡女性部は2月11日、鶴岡市の農村センターで毎年恒例の「みそ造り講座」を開いた。女性部員や管内在住の女性65人が参加した。
講師には、さとみの漬物講座企業組合(山形市)理事長の新関さとみさんを招き、庄内産大豆と県産米「はえぬき」のこうじを使った4キロ分の「天然醸造15割こうじみそ」造りに挑戦した。
新関さんは「米どころ山形では、米こうじをふんだんに使ったみそが伝統的に造られてきた。力作業ではあるが、『おいしくなれ』と願いながら材料をしっかり踏んでほしい」とあいさつした。
参加者は、こうじと塩を混ぜ合わせた後、煮た大豆と一緒にビニール袋に入れて足で踏み、押しつぶした。仕込んだみそは容器に平らに詰め、表面が空気に触れないようビニール袋をかぶせて封をし、夏の温度上昇を利用して発酵させる。7月中旬頃に食べ頃を迎える見込みだ。
初めて参加した女性は「大豆を押しつぶす作業は思っていたより大変だったが、みんなでわいわい作業するのが楽しかった。今からみその出来上がりがとても楽しみ」と笑顔で話していた。
作り方を説明する新関さとみさん(中央)
手造りみそを仕込みました!
女性部員が高校生に伝統料理を伝授
JA鶴岡女性部は2月6日、鶴岡市の県立鶴岡中央高校で伝統料理講習会を開いた。食文化の多様化が進む中、地域の郷土料理や伝統食を次世代へ受け継ごうと企画したもので、開催は今年で9回目となる。
当日は、女性部員16人が講師を務め、同校総合学科家政科学系列食物系2年生28人と一緒に、孟宗(もうそう)ごはん、べろべろ餅のすまし汁、ごま豆腐のあんかけ、あさつきとえごの酢みそあえの4品を調理した。
はじめに女性部副部長の佐藤雪子さんが、各料理の作り方やポイントを説明。その後、生徒たちは班ごとに分かれて調理を開始した。各班には女性部員が付き、生徒に食材の切り方や段取りを教えながら、和やかな雰囲気の中で作業を進めた。
べろべろ餅やあさつき、えごを初めて目にする生徒も多く、生徒たちは「見たことのない食材ばかりで食べるのが楽しみ」と目を輝かせていた。
調理後には、「地元に伝わる伝統料理に触れる機会はほとんどないので、この講習会で学べて良かった」「女性部の皆さんと一緒に調理実習ができて本当に楽しかった」といった感想が聞かれ、地元の食文化に触れる貴重な時間となった。
作り方を説明する女性部員㊨
鶴岡の伝統の味が完成
楽しい講習会でした
佐藤茂一前組合長 山形県農業賞受賞祝賀会を開催
令和7年度の大高根農場記念山形県農業賞を受賞したJA鶴岡佐藤茂一前組合長の功績をたたえる受賞祝賀会が1月31日、鶴岡市の東京第一ホテル鶴岡で開催された。JA鶴岡の保科亙代表理事組合長が発起人となり、JA山形中央会・連合会の折原敬一会長、佐藤聡鶴岡市長、石塚慶山形県議会議員をはじめ関係機関、取引先、JA役職員ら160名が出席した。
佐藤前組合長は「これまでご指導、ご協力をいただいた皆さまへ深く感謝を申し上げる。今後も地域農業の発展を願いながら、鶴岡の地で庄内平野という地域の財産を守り続けたい」と述べた。
佐藤前組合長は平成21年にJA鶴岡理事に就任、平成28年から8年にわたり同組合の代表理事組合長としてJAの経営はもとより、地域農業の発展・振興に貢献した。農業を取り巻く環境が厳しさを増す中、農協経営の見直しや特産品である砂丘メロン、だだちゃ豆、ミニトマトの生産拡大など産地強化を推進。またJA鶴岡の産直施設を「もんとあ~る」にリニューアルし、鶴岡市のみならず県内の地域農産物の消費拡大に貢献したことなどが認められ今回の受賞となった。
謝辞を述べる佐藤茂一前組合長
保科亙組合長より記念品を贈呈
柿の剪定講習会を開く
JA鶴岡庄内柿専門部は1月26日、鶴岡市青龍寺の生産者の圃場(ほじょう)で庄内柿の剪定(せんてい)講習会を開き、生産者12人が参加した。
県農業技術普及課の担当者は、大玉生産に向けて側枝や優良な結果母枝を配置するため剪定方法のポイントを説明した。
「果実品質や肥大向上のため、樹冠上部の大枝等を剪除し充実した結果母枝を多めに残すようにする。霜害が懸念される圃場では、十分な高さの結果母枝数を確保させてほしい」と呼びかけた。
昨年は肥大、着果量ともに平年並みであったが、収穫中の降雹被害とカメムシ被害果により出荷量が例年より少ない状況となった。
剪定のポイントを説明する農業技術普及課の担当者㊥
鶴岡市農業発展奨励賞 大泉枝豆直売グループが受賞
鶴岡市農業の振興発展に貢献や功労のあった個人や団体を表彰する「2025年度鶴岡市農業発展奨励賞」の表彰式が1月27日、鶴岡市のグランドエル・サンで行なわれた。
今年度の受賞者は2団体で佐藤聡鶴岡市長より各受賞者に表彰状が手渡された。
JA鶴岡管内からは、JA鶴岡女性部大泉枝豆直売グループ(会長菅原ふみ子氏)が受賞した。
同グループは、昭和55年に設立され、当時例を見ない「だだちゃ豆」の直売という販売方式を実践し、約半世紀に渡り「だだちゃ豆」の直売事業を牽引してきた。また、生産者組織として栽培技術の向上や品質管理体制の確立など地域農業の発展に寄与している。
授賞式に参加した吉住由美子副会長と蛸井妙子相談役は「この度の受賞は歴代の会員一人ひとりの努力の積み重ねと地域の皆さま、行政やJAの皆さまのご支援により実現したもの。今後も『だだちゃ豆』と地域農業の魅力を発信し続けたい」と話した。
管内以外では、6次産業化に積極的に取り組んでいる農事組合法人庄内協同ファーム(代表理事小野寺紀允氏)が受賞した。
佐藤市長より賞状を受け取る吉住副会長㊧と蛸井相談役㊨
左から蛸井相談役、吉住副会長、佐藤市長、庄内協同ファームの五十嵐勇輝副代表理事

業務終了と中央支所への統合について(令和8年4月実施)_ページ_1-1024x1448.jpg)
業務終了と中央支所への統合について(令和8年4月実施)_ページ_2-1024x1448.jpg)
業務終了と中央支所への統合について(令和8年4月実施)_ページ_3-1-1024x1446.jpg)
業務終了と中央支所への統合について(令和8年4月実施)_ページ_4-1-1024x683.jpg)





































